针对于空气污染物,负离子能够与带正电荷的悬浮细小颗粒物相吸,形成较大的颗粒物沉降,起到净化降尘的作用。与此同时,负离子能够把甲醛、甲苯、氨等挥发性物质分解并还原为氮气、水以及二氧化碳等无毒无害的物质,从而有效地净化空气,为人们创造一个更加健康、舒适的生活和工作环境。对于在有细菌和病毒的环境,如果负离子浓度增高,正离子则相应减少,负离子可以使细菌结构改变导致细菌最终死亡,有利于抑制细菌和病毒的生长、繁衍。
马上咨询
预约参观
产品详情

科技馆佳品丨 负离子疗养仪:开启清新空气的 “秘密武器”

科技引领建筑未来 上海建筑科技馆
2025年01月02日 15:30

01



负氧离子净化空气原理图

图片

针对于空气污染物,负离子能够与带正电荷的悬浮细小颗粒物相吸,形成较大的颗粒物沉降,起到净化降尘的作用。与此同时,负离子能够把甲醛、甲苯、氨等挥发性物质分解并还原为氮气、水以及二氧化碳等无毒无害的物质,从而有效地净化空气,为人们创造一个更加健康、舒适的生活和工作环境。

对于在有细菌和病毒的环境,如果负离子浓度增高,正离子则相应减少,负离子可以使细菌结构改变导致细菌最终死亡,有利于抑制细菌和病毒的生长、繁衍。

图片

02



使用场景

图片


1


酒店行业

图片

把巴马级的优质养疗级清新空气搬回家,利用每日睡眠时间无感养身,同时杀灭居家环境中的霉菌及螨虫。

图片

典型代表案例——北上海大酒店

1)改善前:负离子浓度0-260个/cm3左右。

2)改善后:负离子局部区域浓度高达50000个/cm3以上。

3)客户简介:北上海大酒店位于上海市静安区,是由上海市北高新(集团)有限公司投资建设的以“环保、绿色、节能、高科技、自然”为设计宗旨的高端酒店。

4)客户诉求:希望给入住贵宾套房的客户提供一个更安全洁净的呼吸环境,改善客户的睡眠环境、提升客户的入住体验。

5)具体方案:应用赛路美MIS-30A负离子疗养机在贵宾套房。

安装位置

安装产品

酒店客房

负离子疗养机

图片
图片

安装前负离子浓度260个/cm³

安装后负离子浓度122300个/cm³

酒店客房

负离子疗养机

图片
图片

安装前负离子浓度0个/cm³

安装后负离子浓度51400个/cm³

6)酒店行业案例业绩

图片

请上下滑动浏览图片


2


医疗机构

图片

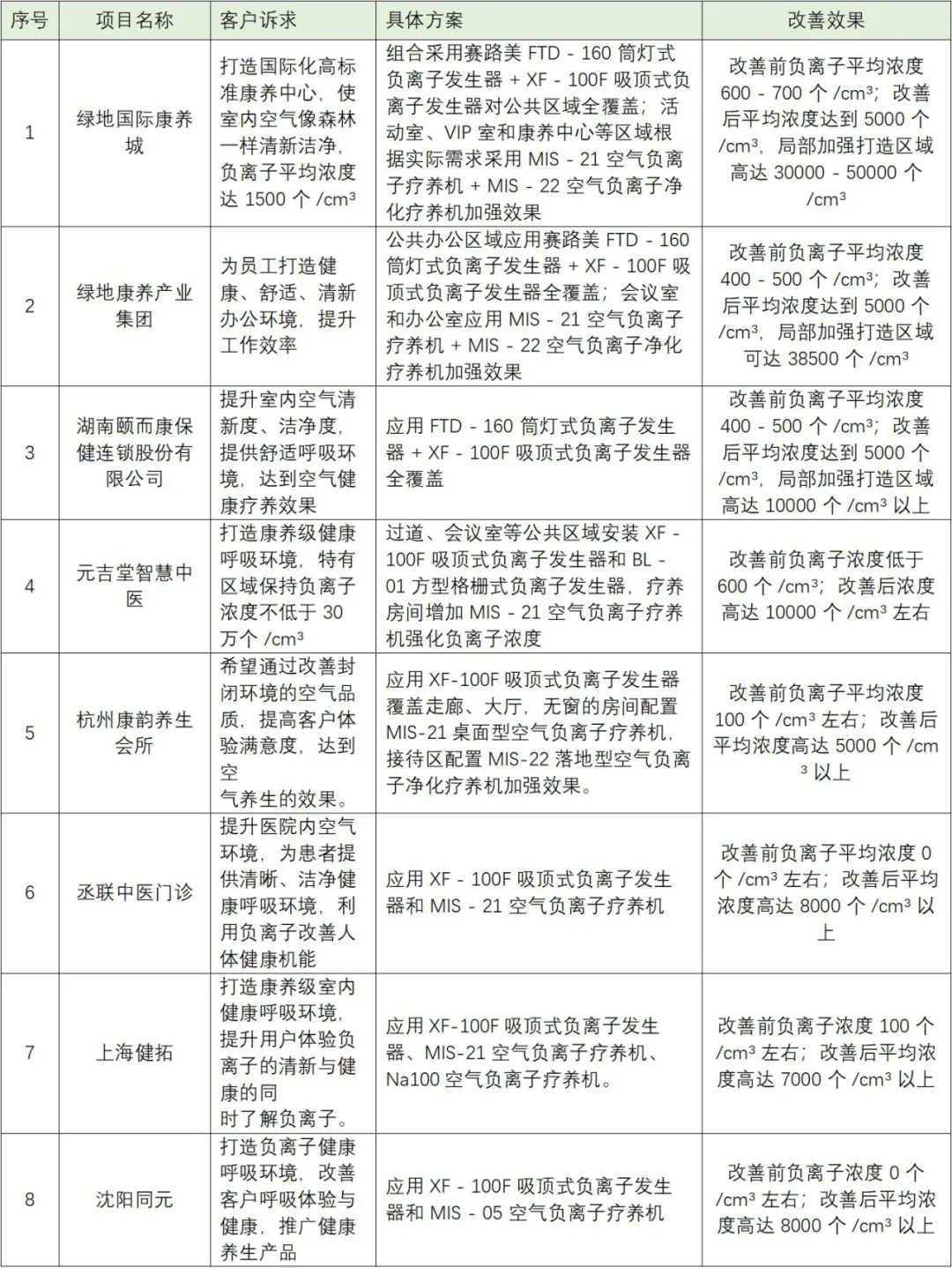
主动起到对空间细菌,病毒的消杀,改善目前相关机构中满是消毒水的味道,对老年人体味的消除也有非常有效。改善前:负离子平均浓度600-700个/cm³

改善后:负离子平均浓度达到5000个/cm³,同部加强打造区域高达30000-50000个/cm³。

图片

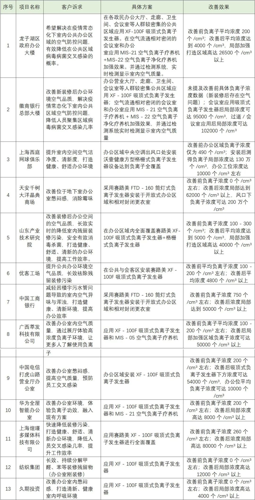
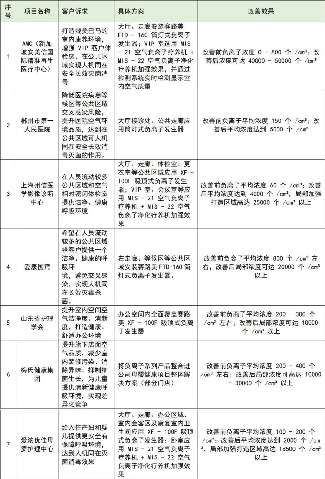
典型代表案例——郴州市第一人民医院

1)改善前:负离子平均浓度150个/cm3

2)改善后:负离子平均浓度达到5000个/cm3

3)客户简介:湖南郴州市第一人民医院是一所拥有百年历史,集医疗、急救、科研、教学康复、保健为一体的三级甲等综合医院。

4)客户诉求:降低医院病患等候区等公共区域交叉感染风险,提升医院空气环境品质,达到在公共区域可人机同在安全长效消毒灭菌的作用。

5)具体方案(面积约1600平米):应用赛路美FTD-160筒灯式负离子发生器对医院门诊大厅、候诊大厅、走廊等进行负离子全覆盖。

安装位置

安装产品

大厅接诊处

筒灯式负离子发生器

图片
图片

公共走廊

筒灯式负离子发生器

图片
图片

6)医疗及体检中心应用案例

图片

请上下滑动浏览图片


3


康养机构

图片
图片

产品的应用场景 – 通过组合方案 打造康养级别的室内空气环境


1)负离子空气打造带来的价值

作为面向患者的封闭室内空间,疗养机构及病房又面临了以下这些空气问题:

  • 过度通风可能引入外界的污染物、花粉或过敏原;如果患者对外界污染敏感,又会过于依赖室内的循环空气

  • 高端设施中常采用无醛环保的装修材料,但各类家具、装饰材料、设备叠加使用后也有长期释放甲醛、苯、TVOC等有害化学气体的可能性

  • 患者的体质脆弱、区域内的来访人员情况复杂,室内需要更高更有效的消毒灭菌方式

通过合理规划,负离子技术可以成为高端疗养院和病房打造健康、舒适、自然疗愈环境的重要工具,可以解决的是:

  • 人机同在的情况下更好的洁净清新室内空气、抑菌灭菌、控制感染

  • 给患者和医务人员媲美森林环境的空气,改善呼吸和肺部问题

  • 缓解睡眠障碍,给患者更好的心理和精神状态

2)相关临床和文献

图片
图片


3)康养行业案例业绩

图片

请上下滑动浏览图片


4


教育行业

图片

可有效防止教室空间内学生之间的呼吸道疾病传播,减少空气中的过敏源。

图片

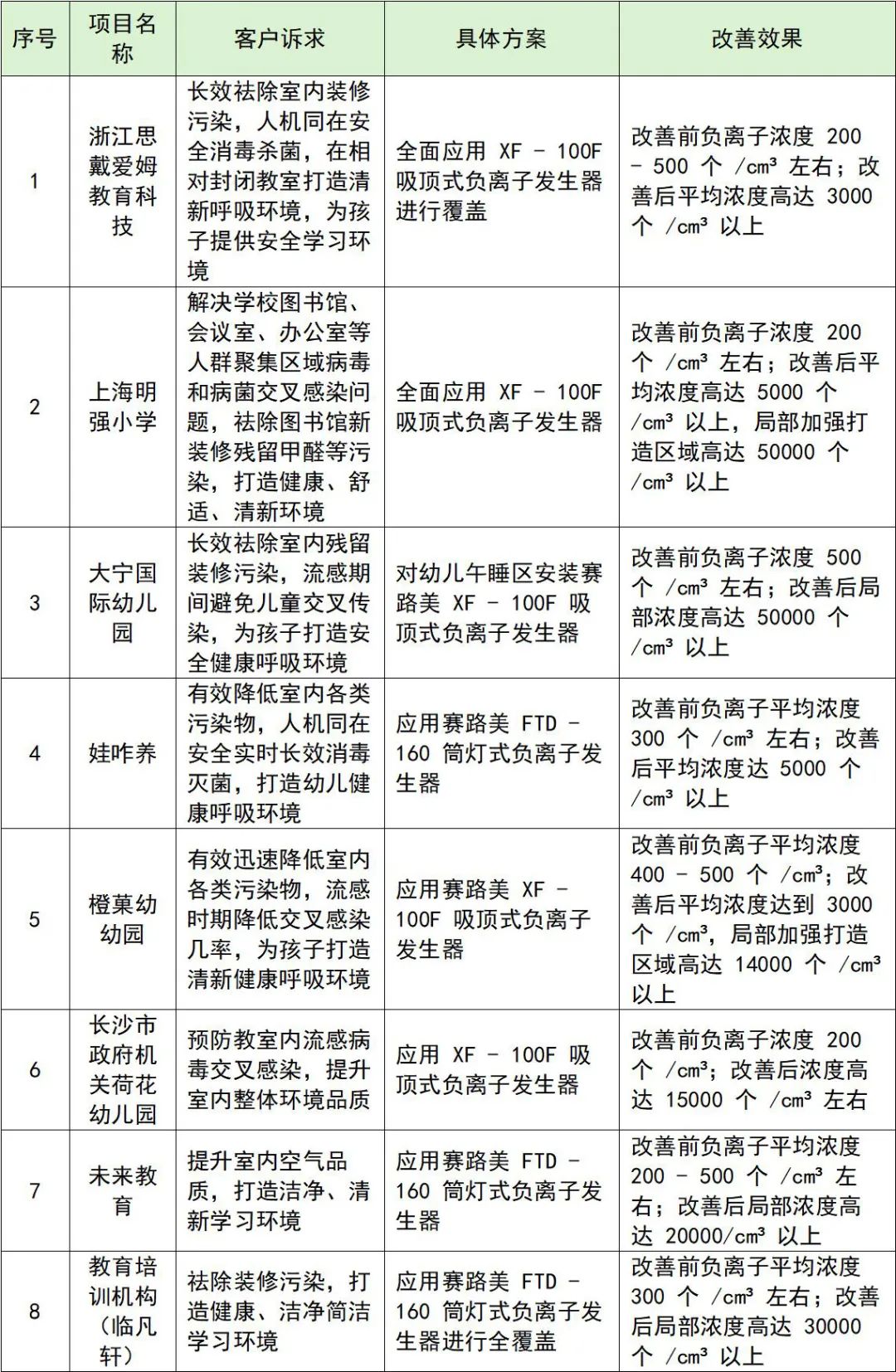
典型代表案例——上海明强小学

1)改善前:负离子浓度200个/cm3

2)改善后:负离子平均浓度高达5000个/cm³;以上局部加强打造区域高达50000个/cm³以上。

3)客户简介:闵行区七宝镇明强小学创办于1905年,是上海市闵行区重点公立小学,学校连年被评定为闵行区办学水平A等一级(最高等级)。

4)客户诉求:学校图书馆,会议室,办公室属于人群聚集区域,容易发生病毒和病菌的交又感染,需要人机同在并且实时安全的消毒杀菌方案,而且图书馆新装修,担心会有残留的甲醛等装修污染,需要同时有效祛除甲醛等污染,打造一个健康、舒适、清新的环境。

5)具体方案:全面应用XF-100F吸顶式负离子发生器。

安装位置

安装产品

中心入口 / 大会议厅

应用吸顶式负离子发生器

图片
图片

阅读学习区/学生阅读室

应用吸顶式负离子发生器

图片
图片

阅读学习区/公共活动区

应用吸顶式负离子发生器

图片
图片

教师办公室

应用吸顶式负离子发生器

图片
图片

6)教育行业案例业绩

图片

请上下滑动浏览图片


5


密闭办公空间

图片

有效改善楼宇密闭空间中的污浊空气质量,去除装修及家具中的甲醛、TVOC等有害挥发物。

典型代表案例——风语筑

1)改善前:负离子平均浓度100-200个/ cm³左右

2)改善后:局部加强区域负离子浓度可达50000个/cm³以上。

3)客户简介:上海风语筑展示股份有限公司是一家专注于城市馆、规划馆、展示馆的设计施工一体化综合企业。

4)客户诉求:改善会议室通风不畅导致的憋闷感。

5)具体方案:会议室安装XF-100F吸顶式负离子发生器。

安装位置

安装产品

会议室

吸顶式负离子发生器

图片
图片

风语筑会议室应用吸顶式负离子发生器浓度可达75800个/cm³

图片
图片

会议室应用吸顶式负离子发生器浓度可达155700个/cm³

6)办公空间案例业绩

图片

请上下滑动浏览图片

03



产品介绍

图片

格栅式负离子发生器

1)产品型号:BL-001

2)外形尺寸225mm x 80mm x 28mm

3)额定电压AC 220V 50/60Hz

4)额定功率6W

5)安装位置:中央空调出风口格栅

6)最佳适用面积:30~60m2

7)负离子浓度:1米距离负离子浓度可达50万个/cm³

图片
图片
图片
图片

8)应用场景

a、适用于中央空调出风口

b、成本经济,安装便捷,无需维护

c、风感启动,长效守护

d、2小时去除率(甲醛:75.7% 氨:74.6% 甲苯:79.1%)

e、覆盖范围广,可覆盖30-60平米

f、人机同在下安全消毒杀菌,其中甲型流感病毒H1N1杀灭率可达99.98%

吸顶式/新风口负离子发生器

1)产品型号:XF-100F / XF-100

2)外形尺寸Φ170mm×H126mm/Φ170mm×H106mm

3)额定电压AC220V

4)开孔尺寸Φ130mm

5)额定功率:5W / 2W

6)选配功能: 固态香氛

7)噪音: <30dB

8)安装位置: 室内吊顶

9)最佳适用面积: 5~10m2

10)负离子浓度:1米距离负离子浓度可达5万个/cm³

图片
图片

11)应用场景

a、适用于室内空间

b、安装便捷,成本经济,无需耗材和维护

c、有效降低室内烟尘、甲醛、苯等装修污染

d、人机同在、消毒杀菌,对大肠杆菌、金黄色、白色葡

萄球菌杀灭率达99.9%以上,对甲型流感病毒H1N1杀灭

率达99.94%

空气负离子疗养仪

1)产品型号:MIS-30A

2)产品重量:2.1KG

3)额定电压:AC220V

4)外形尺寸:200x188x301(mm)

5)额定功率:<25W

6)噪音:<55dB(A)

7)存储环境:0°C~+40°C,30%RH~95%RH

8)工作环境:0°C~+40C,30%RH~95%RH

9)额定频率:50HZ

10)负离子浓度:1米距离负离子浓度可达80万/cm³

图片
图片

11)负离子空气疗法的原理和优势

传统的疗法有两个无可避免的问题,一是药物的毒副作用;二是很难从源头上解决疾病发生的根由。

空气负离子自然疗法是一种自然的方式,它不靶向某种特定的疾病,而是从机体细胞出发,预防和改善人体健康的基础工程,它无副作用,是一种绿色健康的自然疗法。

人体长期吸入一定浓度的负离子,机体会发生根本性的基础改变,当负离子通过呼吸道进入扩散到血液中,将会使血液中溶解的氧与氢离子之间产生还原反应,生成水,酸性的血液向弱碱性转化,这样可以保持生物体的恒常性,细胞内外有良好的环境,使细胞活化。

在使免疫机能旺盛的同时增强其活性、促进自然治愈力,对生活方式病、难治性疾病为首的所有疾病都有较各种药物更好的效果。

12)应用场景

a、适用于卧室床头柜/书房桌面

b、主动+被动双重净化,快速洁净,清新居室内空气,有效降低甲醛等残留装修污染

c、有效祛除室内多种致敏原,缓解和改善呼吸道不适

d、可在人机同在下安全杀毒,对甲型流感病毒,H1N1病毒灭杀率为99.99%

e、智能传感,实时监测室内空气品质

如需更多详细产品资料介绍

欢迎联系文章末尾的联系人获取

04


高负氧离子对环境健康的提升作用

图片

1)杀灭环境中99%的病毒

2)有效去除空气中的异味

3)减少空气中的过敏源

4)杀灭环境中99%的细菌、霉菌

5)有效去除空气中的颗粒污染物PM2.5、PM10

6)极速消散抽烟产生的烟尘

7)有效杀灭螨虫

8)迅速沉降空气中的粉尘

9)有效去除环境中的装修残留的挥发性有机化合物TVOC

10)有效去除环境中的甲醛、苯、氯等残留物

如需相关检测报告

欢迎联系文章末尾的联系人获取

05


与同类产品的对比

图片
图片

注:上述图片均属转载,如有侵权请联系我们


- END -


上海炁原健康科技有限公司是一家致力于改善空气环境质量的企业,他们研发生产的负氧离子系列产品可以起到洁净清新室内环境、提高人体免疫能力的作用。


如需线下了解体验

请添加下方负责人微信

图片

宣传策划:上海现代建筑科技馆

编辑:蔡婷婷(办公室)