牛宝宝建材一站式集采供应链整合了轻钢龙骨、阻燃板、线管桥架等 10 大类工程建材,细分品类超 30 种。自主品牌“牛宝宝”系列更是以 E0/E1 级环保板材为核心,产品分类阻燃多层板、户外材料、轻钢龙骨、工程配套五金材料、细木工板、免漆饰面板等。质保周期延长至 5 年,综合成本可降低 15%-25%。
马上咨询
预约参观
产品详情

引言

当项目工期紧迫,施工方不得不在有限时间内完成材料采购与施工,却发现传统供应链响应迟缓,材料到货延迟。


设计师精心挑选的环保材料,价格却高出预算,导致成本超支;更棘手的是,部分材料虽价格诱人,却无法提供权威的环保认证,为项目埋下隐患。


这种效率、成本与环保之间的冲突,正在消耗行业太多的精力与资源。

01


如何打破建材采购的困局?


在“双碳”目标的引领下,建筑行业亟需一种既能满足多样化设计需求,又能兼顾成本控制与环保标准的采购模式。


设计师需要一个可靠的平台,让创意不再被材料限制;施工方渴望高效的供应链,让项目按时交付成为常态。


而整个行业更期待一种可持续的解决方案,推动绿色建筑的普及。


面对这些困扰建筑行业已久的难题,牛宝宝建材一站式集采供应链应运而生,以创新模式为行业发展注入新活力。接下来,让我们一同解锁它的核心竞争力。



02



全品类覆盖,一站式解决多样需求


牛宝宝建材一站式集采供应链整合了轻钢龙骨、阻燃板、线管桥架等 10 大类工程建材,细分品类超 30 种


无论是设计师追求的高端定制,还是施工方需要的大宗采购,这里都能一站式解决。


自主品牌“牛宝宝”系列更是以 E0/E1 级环保板材为核心,为绿色建筑提供坚实保障。



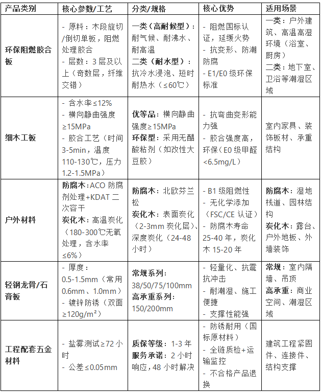
产品分类


1、阻燃多层板:

防火性能优异的多层胶合板材,适用于对防火等级要求较高的室内装修及公共场所。


2、户外材料:

涵盖防腐木、塑木等耐候性建材,专为庭院、景观等户外环境设计,抗腐蚀且维护成本低。


3、轻钢龙骨:

轻质高强的镀锌钢制骨架材料,用于吊顶、隔墙等工程,具备防火防潮特性,施工便捷。


4、工程配套五金材料:

包含连接件、紧固件等基础辅材,保障建筑装饰工程的稳固性与细节完整性。


5、细木工板:

以实木条拼接为芯材的复合板材,兼具强度与平整度,广泛用于家具制造及建筑内部结构支撑。


6、免漆饰面板:

表面预饰环保涂层的装饰板材,无需二次涂漆,满足即装即用的高效施工需求。



1


价格优势,规模化集采带来的优惠


依托强大的规模化集采能力与自主生产体系,牛宝宝供应链在价格上展现出独特优势。


根据深度调研统计,相比市场均价,其产品价格低 10%-20%。性价比的极致体现,助力项目打造高端品质的建材产品,达成降本增效的目的。



2


质保 5 年,严格质检与超长质保


品质是牛宝宝的生命线,所有合作品牌均通过 ISO 认证,从原材料进厂到成品出库,100% 质检流程全程把关,确保每一块材料都符合严苛标准。


更令人安心的是,我们将质保周期延长至 5 年,为项目提供长期坚实保障。


设计师可以放心选择,施工方也能安心施工,无需担忧后续质量问题。



3


48 小时直达施工现场


国内 8 大仓储中心与海外 3 大物流枢纽的战略布局,赋予牛宝宝供应链 “及时配送” 的能力。


无论项目在国内的哪一个角落,还是海外的跨境工程,48 小时内,所需材料便能准时送达施工现场。从此,项目进度尽在掌控。



4


绿色建材与循环再生


在环保方面,牛宝宝供应链更是走在行业前列。绿色建材占比高达 95%,并推出“旧材回收 - 再生加工”服务,将废弃建材再利用率提升至 40%


这不仅帮助项目轻松通过 LEED、WELL 等国际认证,更为行业可持续发展贡献力量。



5


采购效率提升 40%


牛宝宝数字化集采平台,是提升采购效率的 “智慧大脑”在线选材、实时报价、物流追踪与售后支持等功能一应俱全,让采购流程透明高效。


通过对 2024 年合作的 50 个项目进行跟踪统计,使用该平台后,采购效率平均提升 40% 以上。


设计师可随时查看材料细节,施工方能精准掌控成本与进度,采购工作从此告别繁琐,变得轻松高效。



6


产品特点


牛宝宝建材的每一款产品,都凝聚着匠心与创新。以自主品牌 “牛宝宝” 系列板材为例,采用先进的环保胶水配方,甲醛释放量远低于国家标准。


为使用者打造健康安全的空间,轻钢龙骨独特的结构设计,使其具备更高的承重能力和稳定性,为建筑结构安全提供保障。



03


牛宝宝建材成功案例


波音737MAX飞机完工及交付中心厂房及配套设施工程项目


该项目位于浙江省舟山市朱家尖岛,占地40万㎡。是集飞机内饰安装、外饰喷漆、交付办公于一体的大型群体工业厂房建筑。


牛宝宝阻燃胶合板凭借顶级阻燃性、海岛抗潮力、E0级环保标准成功应用。


这是中国高端建材首次规模化进入航空制造核心环节,标志着国产材料获国际航空巨头认可,实现产业链里程碑突破!


印尼雅加达商业综合体项目


2022 年,印尼雅加达商业综合体项目启动,当地建材市场供应不稳定、环保标准复杂等难题接踵而至。


牛宝宝供应链迅速整合海外物流枢纽资源组织专业团队深入研究当地环保政策,筛选出符合要求的绿色建材。同时,提供专业的安装指导服务,确保施工顺利进行。


最终,项目周期压缩至 8 个月,材料损耗率低于行业平均 5%,其全球化布局的强大优势展露无遗。


其他项目案例

请右滑查看更多


- END -


上海骏地实业发展有限公司对于设计师而言,牛宝宝建材一站式集采供应链是实现创意与环保双赢的得力助手;对于施工方,它是提升效率、降低成本、保障品质的坚实后盾。


在这个追求可持续发展的时代,选择牛宝宝,就是选择与行业领先者同行,共同开启建筑行业的绿色新篇章。


如需线下了解体验

请添加下方负责人微信

宣传策划:上海现代建筑科技馆

编辑:蔡婷婷(办公室)